In den letzten Jahren sind die Menschen immer mehr dental minded. Sie sind sich ihres Lachens bewusst und wissen, dass es besser aussehen könnte.
Diese Gruppe von Menschen, die dental minded Patienten, verhalten sich etwas anders als normale Patienten.
Ein Teil der dental minded Patienten sucht aktiv über Google. Dies sind die Menschen, die nach Informationen und einem möglichen Praktiker suchen. Die Informationen, die sie finden, sind in der Regel recht standardisiert, was es schwierig macht, sich für eine Praxis zu entscheiden.
In den Grafiken unten¹ sehen wir, dass von allen Arten ästhetischer Behandlungen das (Online-)Interesse in den letzten Jahren zugenommen hat*. Wir sprechen nicht nur über relativ neue Behandlungsmethoden wie die unsichtbare Zahnspange, sondern auch über eine Prothese auf Implantatenbasis. Vielleicht ist es für Sie und uns selbstverständlich, dass diese Möglichkeit besteht, aber noch nicht für alle Prothesenträger.
¹ trends.google.com 19-05-2020.
* Der am Ende sichtbare Rückgang ist auf die "Corona-Monate" März und April zurückzuführen, in denen das Suchverhalten der Menschen durch die Maßnahmen stark beeinflusst wurde.
Die dental minded Patienten, die aktiv nach einer Behandlung suchen, sind nur die Spitze des Eisbergs. Die größte Gruppe ist noch nicht über eine Behandlung orientiert, steht ihr aber offen gegenüber.
Dies liegt oft daran, dass die Menschen eine bestimmte Behandlung als mögliche Lösung noch nicht kennen. Darüber hinaus ist die Mehrheit der Zahnarztpraxen z.B. nicht auf Implantologie, Kieferorthopädie und andere Behandlungen spezialisiert. Das bedeutet, dass den Menschen in ihrer "eigenen" Mundpflegepraxis nicht geholfen werden kann.
Bis jetzt konnten wir Folgendes feststellen:
Gerade letzteres ist schwierig, denn wie beurteilen Sie als Laie, welche Praxis Ihnen am besten zu einem schöneren Lächeln verhelfen kann?
Das Einzige, was Sie als Patient tun können, ist, sich die Online-Bewertungen, das Team, das Erscheinungsbild der Praxis, die Bereitstellung von Informationen und das allgemeine Gefühl, das Sie bei der Kommunikation der Praxis nach außen haben, anzusehen.
Die Wahrnehmung spielt also eine entscheidende Rolle bei der Entscheidungsfindung dental minded Patienten.
Upflow hilft Mundpflegepraxen, sich so zu positionieren, dass diese Patientengruppe Sie besuchen möchte, um die Möglichkeiten mit einem Experten - in Ihrer Praxis - zu besprechen.
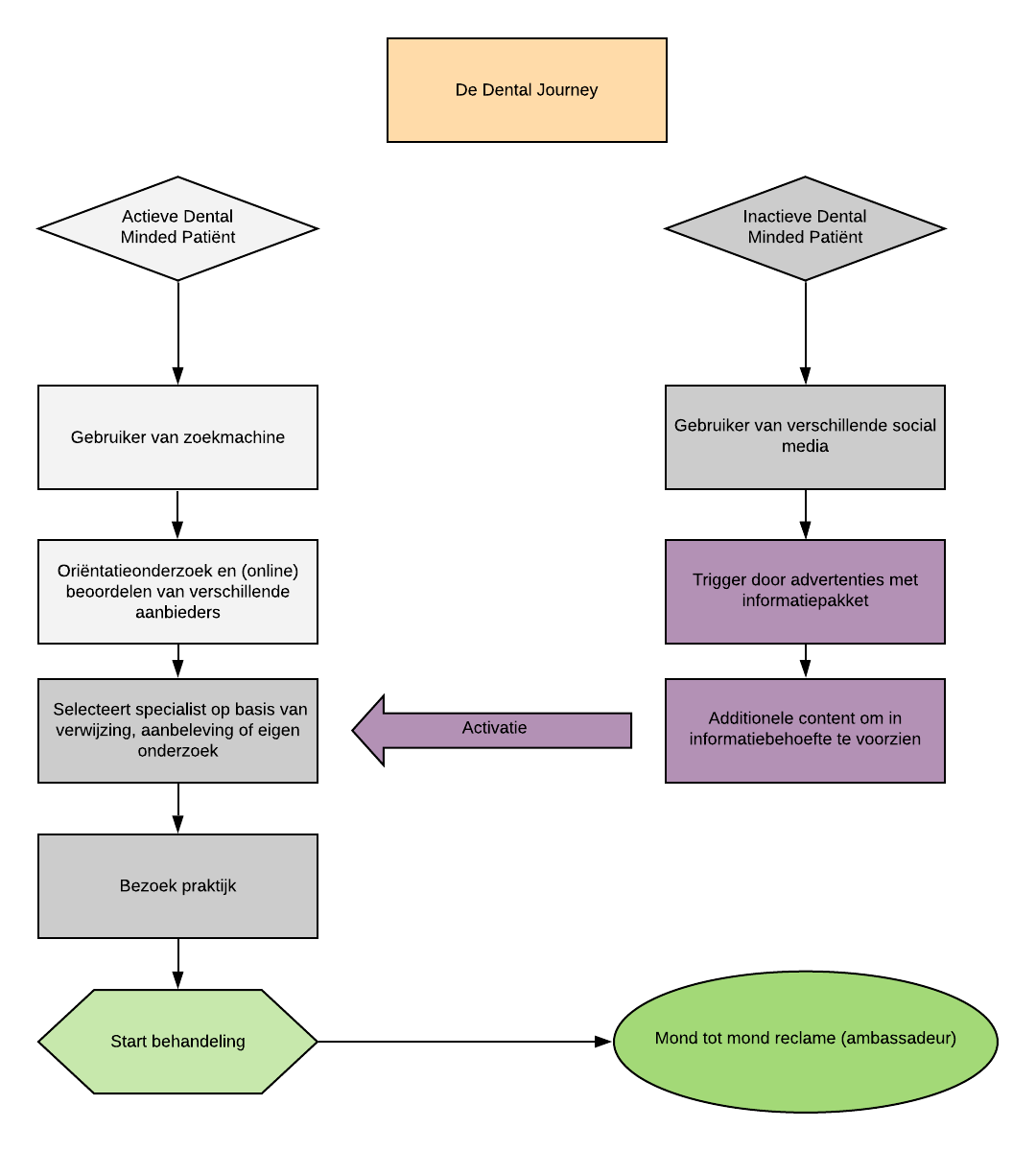
Wir können die dental minded Patienten in zwei Gruppen einteilen, in aktive und inaktive. Mit dem großen Unterschied, dass sich die aktive Gruppe auf der Suche nach Informationen orientiert, während sich die inaktive Gruppe noch nicht in dieser Orientierungsphase befindet.
Die größte Chance für Mundpflegepraxen liegt in der Gruppe der inaktiven dental minded Patienten, die sich bewusst sind, dass ihre Zähne schöner oder besser sein können. Indem Sie ihnen die richtigen Informationen zur richtigen Zeit zeigen, sticht Ihre Praxis wirklich hervor.
Das untenstehende Diagramm zeigt den Unterschied und das Zusammentreffen:

Wo können Sie also an die inaktiven dental minded Patienten appellieren?
Vor allem auf Facebook und Instagram, denn dort können wir sehr genaue Zielgruppen zusammenstellen und Werbung für Menschen zeigen, die nicht selbst über Google suchen würden - die größte Zielgruppe. Wir können dem potenziellen Patienten im Entscheidungsprozess immer die richtigen Informationen zur Verfügung stellen. Sie zeigen, dass Ihre Praxis der Experte ist.
In den folgenden Diagrammen über Social-Media-Nutzer pro Altersgruppe² und Facebook-Nutzer pro Generation³ sehen wir, wie die Nutzung von Facebook und Instagram pro Altersgruppe und Generation zugenommen hat und wie Social Media bei älteren Zielgruppen immer beliebter wird. Die für diese beiden Umfragen durchgeführten Untersuchungen sind ein Spiegelbild der amerikanischen Gesellschaft. Trotz der Tatsache, dass es sich um amerikanische Forschung handelt, sehen wir ähnliche Entwicklungen in Europa.
² Social Media Fact Sheet - PEW Research Center 12-6-2019
Internet Generations (PDF) - PEW Research Center 9-9-2019.
Passt es zu Ihrer Praxis, diese dental minded Patienten anzusprechen, und möchten Sie wissen, wie Sie diese Gelegenheit nutzen können? Füllen Sie das Kontaktformular unten aus und machen Sie sich mit Upflow vertraut.